マイページ
小説を探す
ネクスト
書籍化作品
KADOKAWA Group
ログイン
新規登録
(無料)
リス(lys)
@20250214lys
2025年2月14日
に登録
ミステリー
現代ドラマ
フォロー
プロフィールを共有
ホーム
小説
14
コレクション
3
近況ノート
42
おすすめレビュー
111
小説のフォロー
69
ユーザーのフォロー
28
2025年7月21日 02:03
「AI読解で高評価を得た小説棚」に参加させていただきました。
お世話になっております。
ミノルマサカ様主催の自主企画、「AI読解で高評価を得た小説棚」に参加させていただきます。
https://kakuyomu.jp/user_events/16818792436000913888
参加作品はこちらです。
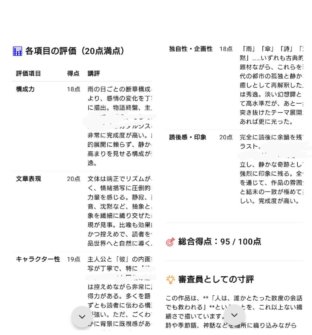
雨の夜に傘を差す。
https://kakuyomu.jp/works/16818622171953936703
採点結果を画像として添付します。
内容に関わる部分は一部隠しておりますが、ご了承ください。
お読みいただいた皆さま、応援、ご評価、コメント、
とても嬉しいです。
ありがとうございました。
リス(lys)
6件のいいね
X
Facebook
はてなブックマーク
コメント
コメントの投稿には
ユーザー登録
(無料)
が必要です。もしくは、
ログイン
投稿する
レビューコメント、2件も! ありがとうございます。
盛夏の候 、皆様ご健勝でお過ごしのこととお喜び申し上げます。