マイページ
小説を探す
ネクスト
書籍化作品
KADOKAWA Group
ログイン
新規登録
(無料)
宮井ゆきつな
@snowX_tea634
2018年5月4日
に登録
異世界ファンタジー
YukkyX_tea634
フォロー
プロフィールを共有
ホーム
小説
1
近況ノート
12
おすすめレビュー
4
小説のフォロー
9
ユーザーのフォロー
30
2021年9月12日 15:39
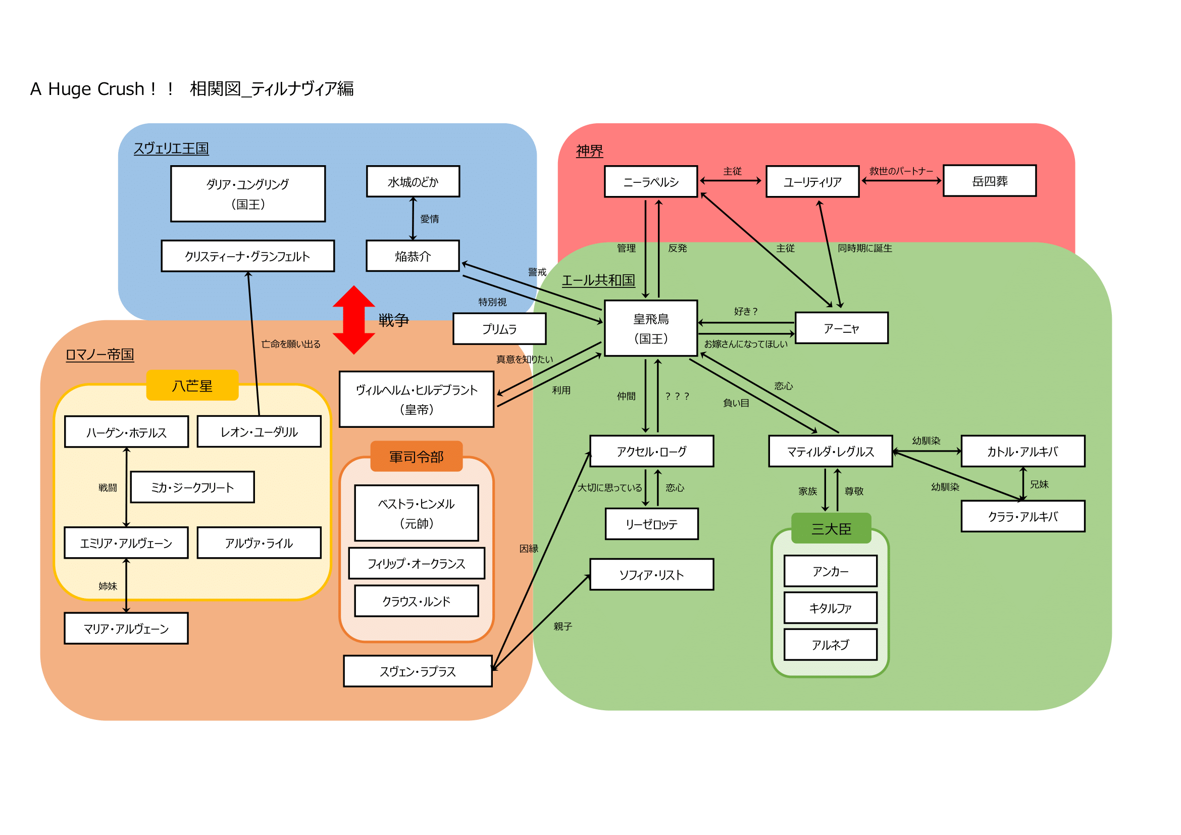
人物相関図
今更ですが近況ノートに画像投稿もできるようになったので、自分用のメモ+興味がある方向けに最新話(第百二十二話)時点での相関図を作ってみました。
今後に関わる部分は書けないので結構大雑把ですが、本編と合わせてご覧いただけると嬉しいです!
宮井ゆきつな
X
Facebook
はてなブックマーク
1件のコメント
@nukitanukiiiii
2021年9月19日 02:57
アップありがとうございます!
久々にニーラペルシ様のお名前をお見かけしてホッコリしました。またお会いできると嬉しいです!
コメントの投稿には
ユーザー登録
(無料)
が必要です。もしくは、
ログイン
投稿する
更新頻度を増やします。